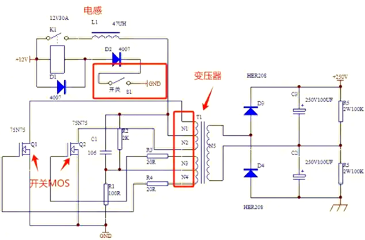
一、自激振蕩原理


當開關增強型S1增強型閉合瞬間,繼電器線圈通電,電源增強型+V增強型經電感增強型L1增強型向變壓器增強型N1N2增強型的中抽頭供電,電流同時經增強型C1增強型和增強型R2增強型流向增強型N3N4增強型的中抽頭。此時,N3、N4增強型的電流經增強型R3、R4增強型輸送至增強型Q1增強型和增強型Q2增強型柵極。
由于增強型N1增強型與增強型N4、N2增強型與增強型N3增強型分別為同名端,且因實際參數差異(如電感量、內阻及增強型MOS增強型管導通電壓不同),假設增強型Q1增強型先導通。Q1增強型導通后,電流流經增強型N1,經互感作用,N3、N4增強型感應出電壓電流。N4增強型作為同名端,與增強型Q1增強型柵增強型-增強型源極形成電壓電流疊加,正反饋促使增強型Q1增強型完全導通。與此同時,N3增強型產生相反電動勢,使增強型Q2增強型柵增強型-增強型源極出現負壓而截止。
隨著增強型Q1增強型導通,變壓器增強型N1增強型繞組逐漸走向磁飽和,磁通量增速放緩直至不再增加。此時,N4增強型不再感應出電流電壓,N1增強型迅速產生強烈反相電動勢,N4增強型電動勢也隨之反相,Q1增強型因而截止。此時,N1增強型電流方向反轉,N3增強型相對于新的電流方向成為同名端,經增強型R3增強型向增強型Q2增強型柵增強型-增強型源極提供電流電壓,推動增強型Q2增強型導通。
當變壓器增強型N2增強型繞組達到磁飽和后,同樣產生反向電動勢,使增強型N3增強型產生反向電動勢,Q2增強型截止。而增強型N4增強型的互感電流促使增強型Q1增強型再次導通。如此反復循環,電路持續振蕩。
二、關鍵組件作用
電感增強型L1增強型在電路中起到退耦及限制峰值電流的關鍵作用。它可防止空載時電流過大,避免開關增強型MOS增強型管因過熱而受損。此外,該電路采用倍壓整流技術,有效減小變壓器匝比,降低交流電壓,減少漆包線被擊穿的風險,提升安全性。
三、推挽式電源優勢
推挽式電源工作時,兩只對稱功率開關管呈交替導通狀態,通常僅一個開關管導通。這種設計使其導通損耗較小,顯著提升能源轉換效率。同時,其結構簡單,便于設計與制造,且變壓器磁芯利用率高,能充分發揮磁芯性能。正因如此,推挽式電源在低電壓、大電流應用場景中備受青睞,如工業電源供應、大功率音頻放大設備等,為眾多電子系統提供穩定可靠的電力支持。
〈烜芯微/XXW〉專業制造二極管,三極管,MOS管,橋堆等,20年,工廠直銷省20%,上萬家電路電器生產企業選用,專業的工程師幫您穩定好每一批產品,如果您有遇到什么需要幫助解決的,可以直接聯系下方的聯系號碼或加QQ/微信,由我們的銷售經理給您精準的報價以及產品介紹
聯系號碼:18923864027(同微信)
QQ:709211280

