在電信工業和微波電路設計領域,普遍使用MOS管控制沖擊電流的方達到電流緩啟動的目的。MOS管有導通阻抗Rds_on低和驅動簡單的特點,在周圍加上少量元器件就可以構成緩慢啟動電路。雖然電路比較簡單,但只有吃透MOS管的相關開關特性后才能對這個電路有深入的理解。


本文首先從MOSFET的開通過程進行敘述:
盡管MOSFET在開關電源、電機控制等一些電子系統中得到廣泛的應用,但是許多電子工程師并沒有十分清楚的理解MOSFET開關過程,以及MOSFET在開關過程中所處的狀態一般來說,電子工程師通常基于柵極電荷理解MOSFET的開通的過程,如圖1所示此圖在MOSFET數據表中可以查到


圖1 AOT460柵極電荷特性
MOSFET的D和S極加電壓為VDD,當驅動開通脈沖加到MOSFET的G和S極時,輸入電容Ciss充電,G和S極電壓Vgs線性上升并到達門檻電壓VGS(th),Vgs上升到VGS(th)之前漏極電流Id≈0A,沒有漏極電流流過,Vds的電壓保持VDD不變。
當Vgs到達VGS(th)時,漏極開始流過電流Id,然后Vgs繼續上升,Id也逐漸上升,Vds仍然保持VDD當Vgs到達米勒平臺電壓VGS(pl)時,Id也上升到負載電流最大值ID,Vds的電壓開始從VDD下降。
米勒平臺期間,Id電流維持ID,Vds電壓不斷降低。
米勒平臺結束時刻,Id電流仍然維持ID,Vds電壓降低到一個較低的值米勒平臺結束后,Id電流仍然維持ID,Vds電壓繼續降低,但此時降低的斜率很小,因此降低的幅度也很小,最后穩定在Vds=Id×Rds(on)因此通常可以認為米勒平臺結束后MOSFET基本上已經導通。
對于上述的過程,理解難點在于為什么在米勒平臺區,Vgs的電壓恒定?驅動電路仍然對柵極提供驅動電流,仍然對柵極電容充電,為什么柵極的電壓不上升?而且柵極電荷特性對于形象的理解MOSFET的開通過程并不直觀因此,下面將基于漏極導通特性理解MOSFET開通過程。
MOSFET的漏極導通特性與開關過程。
MOSFET的漏極導通特性如圖2所示MOSFET與三極管一樣,當MOSFET應用于放大電路時,通常要使用此曲線研究其放大特性只是三極管使用的基極電流、集電極電流和放大倍數,而MOSFET使用柵極電壓、漏極電流和跨導。


圖2 AOT460的漏極導通特性
三極管有三個工作區:截止區、放大區和飽和區,MOSFET對應是關斷區、恒流區和可變電阻區注意:MOSFET恒流區有時也稱飽和區或放大區當驅動開通脈沖加到MOSFET的G和S極時,Vgs的電壓逐漸升高時,MOSFET的開通軌跡A-B-C-D如圖3中的路線所示


圖3 AOT460的開通軌跡
開通前,MOSFET起始工作點位于圖3的右下角A點,AOT460的VDD電壓為48V,Vgs的電壓逐漸升高,Id電流為0,Vgs的電壓達到VGS(th),Id電流從0開始逐漸增大
A-B就是Vgs的電壓從VGS(th)增加到VGS(pl)的過程從A到B點的過程中,可以非常直觀的發現,此過程工作于MOSFET的恒流區,也就是Vgs電壓和Id電流自動找平衡的過程,即Vgs電壓的變化伴隨著Id電流相應的變化,其變化關系就是MOSFET的跨導:Gfs=Id/Vgs,跨導可以在MOSFET數據表中查到
當Id電流達到負載的最大允許電流ID時,此時對應的柵級電壓Vgs(pl)=Id/gFS由于此時Id電流恒定,因此柵極Vgs電壓也恒定不變,見圖3中的B-C,此時MOSFET處于相對穩定的恒流區,工作于放大器的狀態
開通前,Vgd的電壓為Vgs-Vds,為負壓,進入米勒平臺,Vgd的負電壓絕對值不斷下降,過0后轉為正電壓驅動電路的電流絕大部分流過CGD,以掃除米勒電容的電荷,因此柵極的電壓基本維持不變Vds電壓降低到很低的值后,米勒電容的電荷基本上被掃除,即圖3中的C點,于是,柵極的電壓在驅動電流的充電下又開始升高,如圖3中的C-D,使MOSFET進一步完全導通
C-D為可變電阻區,相應的Vgs電壓對應著一定的Vds電壓Vgs電壓達到最大值,Vds電壓達到最小值,由于Id電流為ID恒定,因此Vds的電壓即為ID和MOSFET的導通電阻的乘積
基于MOSFET的漏極導通特性曲線可以直觀的理解MOSFET開通時,跨越關斷區、恒流區和可變電阻區的過程米勒平臺即為恒流區,MOSFET工作于放大狀態,Id電流為Vgs電壓和跨導乘積
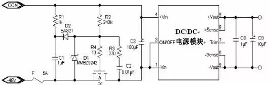
電路原理詳細說明:MOS管是電壓控制器件,其極間電容等效電路如圖4所示。


圖4. 帶外接電容C2的N型MOS管極間電容等效電路
MOS管的極間電容柵漏電容Cgd、柵源電容Cgs、漏源電容Cds可以由以下公式確定:


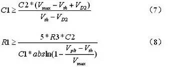
公式中MOS管的反饋電容Crss,輸入電容Ciss和輸出電容Coss的數值在MOS管的手冊上可以查到。電容充放電快慢決定MOS管開通和關斷的快慢,Vgs首先給Cgs 充電,隨著Vgs的上升,使得MOS管從截止區進入可變電阻區。進入可變電阻區后,Ids電流增大,但是Vds電壓不變。隨著Vgs的持續增大,MOS管進入米勒平臺區,在米勒平臺區,Vgs維持不變,電荷都給Cgd 充電,Ids不變,Vds持續降低。在米勒平臺后期,MOS管Vds非常小,MOS進入了飽和導通期。為確保MOS管狀態間轉換是線性的和可預知的,外接電容C2并聯在Cgd上,如果外接電容C2比MOS管內部柵漏電容Cgd大很多,就會減小MOS管內部非線性柵漏電容Cgd在狀態間轉換時的作用,另外可以達到增大米勒平臺時間,減緩電壓下降的速度的目的。外接電容C2被用來作為積分器對MOS管的開關特性進行精確控制。控制了漏極電壓線性度就能精確控制沖擊電流。電路描述:圖5所示為基于MOS管的自啟動有源沖擊電流限制法電路。MOS管 Q1放在DC/DC電源模塊的負電壓輸入端,在上電瞬間,DC/DC電源模塊的第1腳電平和第4腳一樣,然后控制電路按一定的速率將它降到負電壓,電壓下降的速度由時間常數C2*R2決定,這個斜率決定了最大沖擊電流。C2可以按以下公式選定:


R2由允許沖擊電流決定:


其中Vmax為最大輸入電壓,Cload為C3和DC/DC電源模塊內部電容的總和,Iinrush為允許沖擊電流的幅度。


圖5 有源沖擊電流限制法電路


D1是一個穩壓二極管,用來限制MOS管 Q1的柵源電壓。元器件R1,C1和D2用來保證MOS管Q1在剛上電時保持關斷狀態。具體情況是:上電后,MOS管的柵極電壓要慢慢上升,當柵源電壓Vgs高到一定程度后,二極管D2導通,這樣所有的電荷都給電容C1以時間常數R1×C1充電,柵源電壓Vgs以相同的速度上升,直到MOS管Q1導通產生沖擊電流。以下是計算C1和R1的公式:


其中Vth為MOS管Q1的最小門檻電壓,VD2為二極管D2的正向導通壓降,Vplt為產生Iinrush沖擊電流時的柵源電壓。Vplt可以在MOS管供應商所提供的產品資料里找到。MOS管選擇以下參數對于有源沖擊電流限制電路的MOS管選擇非常重要:l 漏極擊穿電壓 Vds 必須選擇Vds比最大輸入電壓Vmax和最大輸入瞬態電壓還要高的MOS管,對于通訊系統中用的MOS管,一般選擇Vds≥100V。l 柵源電壓Vgs穩壓管D1是用來保護MOS管Q1的柵極以防止其過壓擊穿,顯然MOS管Q1的柵源電壓Vgs必須高于穩壓管D1的最大反向擊穿電壓。一般MOS管的柵源電壓Vgs為20V,推薦12V的穩壓二極管。l 導通電阻Rds_on.MOS管必須能夠耗散導通電阻Rds_on所引起的熱量,熱耗計算公式為:


其中Idc為DC/DC電源的最大輸入電流,Idc由以下公式確定:


其中Pout為DC/DC電源的最大輸出功率,Vmin為最小輸入電壓,η為DC/DC電源在輸入電壓為Vmin輸出功率為Pout時的效率。η可以在DC/DC電源供應商所提供的數據手冊里查到。MOS管的Rds_on必須很小,它所引起的壓降和輸入電壓相比才可以忽略。
圖6. 有源沖擊電流限制電路在75V輸入,DC/DC輸出空載時的波形
〈烜芯微/XXW〉專業制造二極管,三極管,MOS管,橋堆等,20年,工廠直銷省20%,上萬家電路電器生產企業選用,專業的工程師幫您穩定好每一批產品,如果您有遇到什么需要幫助解決的,可以直接聯系下方的聯系號碼或加QQ/微信,由我們的銷售經理給您精準的報價以及產品介紹
聯系號碼:18923864027(同微信)
QQ:709211280

