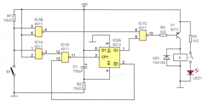
停電之后,人們經常忘記將原本開著的燈關掉,使得來電后這些燈因無人值守而長明,造成了電能的浪費,這里介紹的停電自鎖電路,能夠在停電 之后自行鎖定在關閉狀態,從而避免了電能的浪費。電路原理圖如下圖所示。


電路中的開關S1可以等效為墻壁上的機械開關。假設開關S1在停電時處于閉合狀態,當電路重新上電后,與非門C1A的輸入端第1腳為低電平,故 ICA輸出端第3腳將為高電平,此高電平送至另一與非門ICD的輸入端第12 腳。而此時由于D觸發器IC2A的R1端(第4腳)接有RC清零復位電路,因此 D觸發器的輸出端Q1(第1腳)輸出低電平Q1端(第2腳)輸出高電平。此 高電平又反饋到C1D的另一輸入端第13腳,與ICA輸出的高電平共同作用使 得IC1D輸出為低電平,這樣就使得D觸發器IC2A的Q1端輸出維持低電平。該 低電平同時加至C1C的一個輸入端第9腳,故1C1C的輸出端第10腳將輸出高 電平,經電阻R3加至PNP型三極管V1的基極,V1截止,繼電器K不吸合,發 光二極管LED1熄滅,表示被控負載電燈處于關閉狀態。
這時如果需要重新打開電燈,首先需要再次按動開關S1,使其先斷開,這時在上拉電阻R1的作用下,與非門ICA的兩個輸入端第1腳和第2腳均為高 電平,故其輸出端第3腳變為低電平,CD的輸出端第11腳跳變為高電平。而 C2A的D端(第5腳)接在高電平上,因此D觸發器IC2A的輸出將發生翻轉, Q1輸出變為高電平,Q1變為低電平,此低電平又加到ICD的輸入端第13腳, 使得ICD的輸出端第11腳維持高電平。這時由于C1B的兩個輸入端第5腳和 第6腳均為高電平,故其輸出端第4腳將為低電平,該低電平加至CC的輸 入端第8腳。雖然此時D觸發器IC2A的Q1輸出端已經翻轉到高電平狀態,但 IC1C的輸出仍將維持高電平狀態,三極管V1依然保持截止狀態。
當再次按動開關S1,使其處于閉合狀態時,ICD的輸入端第5腳將變為低電平,輸出端第4腳變為高電平,IC1C的輸入端均為高電平,故ICC的輸出端 將跳變為低電平,三極管V1導通,繼電器K吸合,發光二極管LED1點亮。
接下來,由于IC1D已經處于鎖定狀態,輸出端第11腳不再發生改變,D觸發器IC2A也就同時處于鎖定狀態,Q1輸出維持高電平,Q1輸出維持低電平, 因此IC1C的輸出狀態將只由開關S1來控制,這樣開關S1的功能就和普通開關 一樣了。
烜芯微專業制造二極管,三極管,MOS管,橋堆等20年,工廠直銷省20%,4000家電路電器生產企業選用,專業的工程師幫您穩定好每一批產品,如果您有遇到什么需要幫助解決的,可以點擊右邊的工程師,或者點擊銷售經理給您精準的報價以及產品介紹
烜芯微專業制造二極管,三極管,MOS管,橋堆等20年,工廠直銷省20%,4000家電路電器生產企業選用,專業的工程師幫您穩定好每一批產品,如果您有遇到什么需要幫助解決的,可以點擊右邊的工程師,或者點擊銷售經理給您精準的報價以及產品介紹

