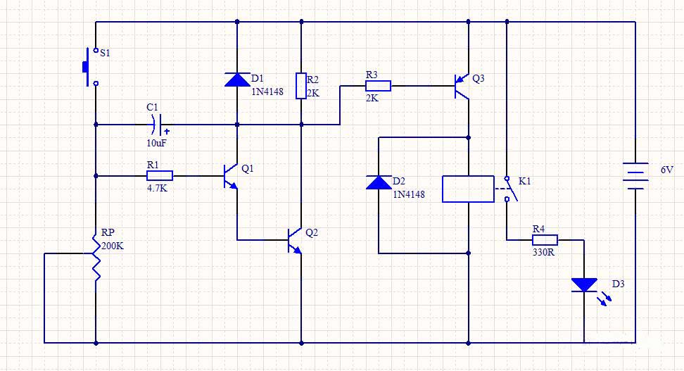
電路圖:


電路功能分析:
本例用三極管組成延時控制電路,控制繼電器的動作。當按鍵按下時,繼電器動作,延時一段時間后,繼電器釋放。
電路分解:
本電路可分為兩個部分:
一是由三極管Q1,Q2組成的符合管與外圍電阻電容組成的延時電路;
二是由三極管Q3,繼電器組成的開關電路。
電路工作過程:
1、當電路上電,且輕觸開關S1未按下時,電源通過電阻R2給電容C1充電,充電過程非??焖佟k娙軨1上充電的電壓為電源電壓。
2、當輕觸開關S1按下時,電源通過開關S1,電阻R1加至三極管Q1的基極,Q1基極獲得偏流,使三極管Q1導通,同時Q2的基極也獲得偏流,使Q2也導通。同時電容C1通過二極管D1,開關S1快速放電。
3、Q2導通后,Q2的集電極電壓接近0V。
4、三極管Q2的集電極電壓為低電平,使三極管Q3的基極為低電平,Q3為PNP型三極管,所以Q3開始導通,繼電器線圈中流過電流,繼電器常開觸點吸合,發光二極管D3被點亮。
5、輕觸開關S1松開后,三極管Q1,Q2截止,電容C1開始充電,充電電壓左負右正,使三極管Q3的基極電壓慢慢上升。在電容C1的充電過程中,三極管Q3可以維持一段時間的導通,使發光二極管D3逐漸熄滅。
烜芯微專業制造二極管,三極管,MOS管,橋堆等,20年,工廠直銷省20%,1500家電路電器生產企業選用,專業的工程師幫您穩定好每一批產品,如果您有遇到什么需要幫助解決的,可以直接聯系上方的聯系號碼或加QQ,由我們的銷售經理給您精準的報價以及產品介紹
烜芯微專業制造二極管,三極管,MOS管,橋堆等,20年,工廠直銷省20%,1500家電路電器生產企業選用,專業的工程師幫您穩定好每一批產品,如果您有遇到什么需要幫助解決的,可以直接聯系上方的聯系號碼或加QQ,由我們的銷售經理給您精準的報價以及產品介紹

